THE TRADE DESK
Solimar Performance Release
As the team and campaign design lead, I'm thrilled to announce the Solimar Release, a major milestone in our Ad Tech journey. This update shifts focus from spend-centric metrics to comprehensive KPI performance.
Solimar introduces a new campaign builder experience, encouraging strategic thinking with enhanced visualizations to balance performance and spending goals.
We also revamped the homepage based on user feedback, making advertiser and campaign performance easy to find and navigate. Here's my journey with the Solimar Release, helping reshape the Trade Desk platform for better campaign success.
Design Overview
MY ROLE
Senior Individual Contributor & Facilitator
THE TEAM
Interaction Designers, Product Owners, Engineers, & Data Scientists
STAKEHOLDERS
C-Level, Product, Design Leadership,
Internal Users
Discovery & Research
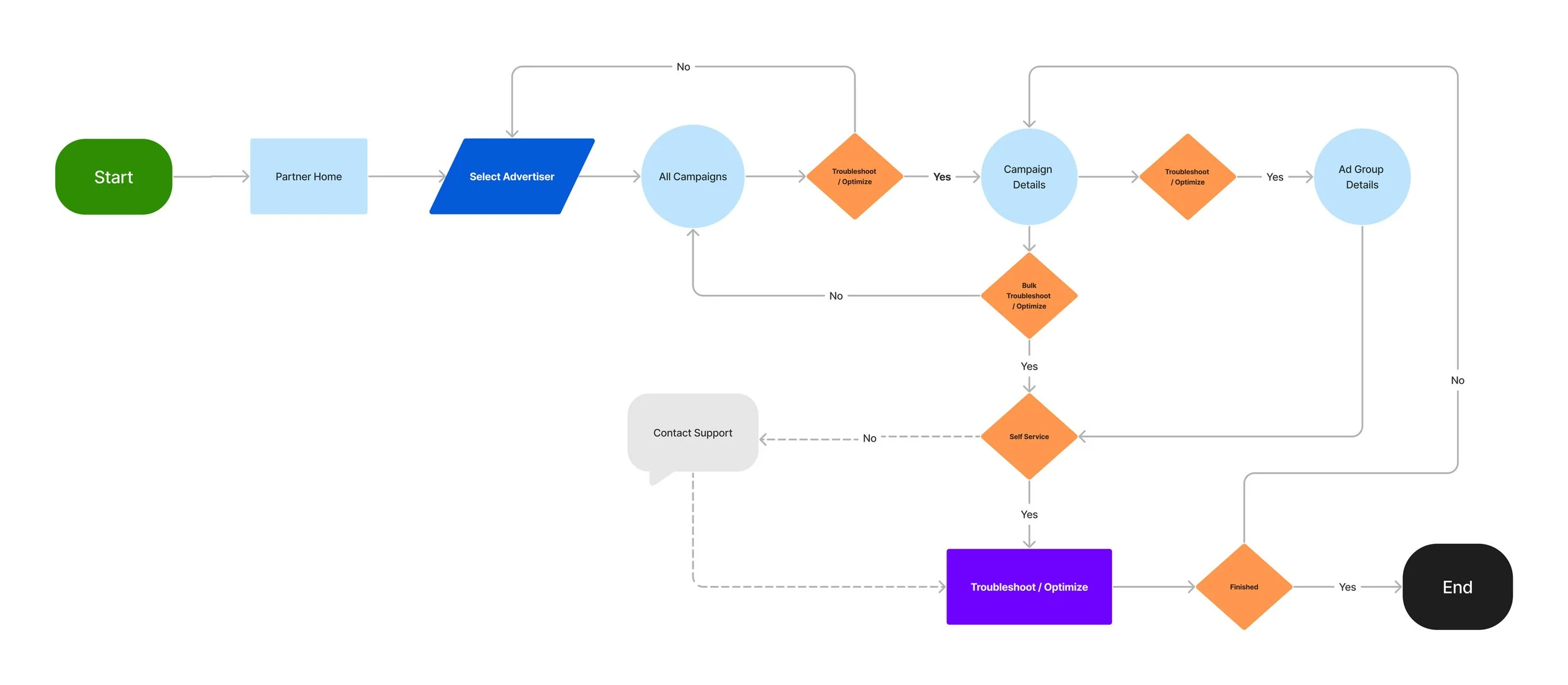
The Legacy Experience
User Feedback (Troubleshooting/Optimizing)
Users expressed challenges navigating the ad tech hierarchy, particularly in finding and troubleshooting campaigns and ad groups requiring attention.
“I think the biggest challenge that my clients have is knowing where to go.”
“Having issues that need to be addressed surfaced to you is, by far, the most important thing that we are lacking in the platform today.”
Legacy Troubleshooting / Optimizing Workflow
The Problems
Misunderstanding / Missing Campaign Performance Goals
Misaligned Focus: Traders are focused more on data entry than on making strategic, programmatic decisions.
Lack of Insight: There is a need for a better way to capture and understand performance goals.
Inefficient Balance: Current methods fail to effectively show the balance between spending and performance targets.
Time Spent Hunting / Campaign Troubleshooting
Time Constraints: Agency programmatic traders are pressed for time managing multiple ad tech DSPs.
Inefficient Platform Use: Excessive time spent troubleshooting detracts from valuable campaign optimization work.
User Errors: Lack of effective user dialogue during campaign building leads to simple errors.
Difficulty Accessing Metrics: Users struggle to quickly find spend and performance metrics.
Goal Alignment: Users need a clear view of the balance between their goals to optimize efficiently.
Supporting Evidence
The Gartner Report (2020)
The Trade Desk Strengths
Sophisticated features. The Trade Desk features a broad range of programmatic capabilities, affording users enhanced control and customization for programmatic ad campaigns. Other features include guided campaign troubleshooting, as well as custom optimizations.
Support. The Trade Desk is a platform for more advanced media buying teams. Discussions with users of Gartner’s client inquiry service, together with evidence from Gartner Peer Insights, consistently center on The Trade Desk’s service team as a true partner to help them achieve success.
Cautions
Usability. The breadth of advanced functionality, options, and flexibility that The Trade Desk offers can intimidate users who lack a strong programmatic ad operations background. This perception is reflected in survey responses from end users who considered — but didn’t select — The Trade Desk. These respondents cited usability as a primary reason for their decision.
Complexity. The Trade Desk offers extensive features and functionality for advanced media buying, but the platform can be complex or intimidating to use, especially for new users. The platform’s breadth of options and flexibility can intimidate users who lack a strong programmatic ad operations background.
The Outcomes
Increase Revenue
Strategic performance goals lead to better outcomes for users and increased margins for the company. Understanding a campaign's holistic strategy enables the platform to offer superior omni-channel recommendations, leading to faster client conversions. Leveraging omni-channel strategies with our AI features reduces campaign spend, allowing reinvestment into margin-enhancing features.
Retention & Engagement
Positioning the platform as a trusted partner in campaign building and optimization is crucial. Our campaign forecasting insights guide users within the platform, empowering informed decision-making. This fosters user trust and commitment to achieving their campaign goals, thereby boosting retention and engagement.
Usability & Efficiency
Enhance platform efficiency and user satisfaction through UX best practices. Reduce cognitive load, display campaign status, minimize errors, and ensure workflow consistency. Addressing usability issues through user research reduces frustration and abandonment, resulting in a smoother, more productive experience.
Capturing Campaign Performance, Spend, & Targeting Goals
Enhanced Recommendations and Forecasting: By understanding performance goals, the platform can provide better recommendations and more accurate forecasts.
Improved Campaign Targeting and Budget Allocation: Accurate performance goals facilitate better targeting and more efficient use of budgets.
Enhance User Dialogue: Improve communication during campaign building and launching to reduce simple errors.
The Pre-Flight Campaign Builder
Final Review
Spend vs. Scale Forecasting (Error Prevention)
In programmatic advertising, spending wisely and hitting the right audience is tough. Traders often struggled with campaigns not performing and budgets not being fully spent. So, we decided to add forecasting data upfront to help users spot problems before their campaigns even went live.
Generated Pre-Flight Campaign & QA
The Homepage
Monitoring and Optimizing Goals
Optimize Platform Time: Maximize and respect the time spent on the platform by minimizing troubleshooting and focusing on campaign optimization.
Streamline Metrics: Quickly display spend and performance metrics, eliminating the need to search throughout the platform.
Facilitate Goal Alignment: Enable users to easily see the balance between their goals and optimize swiftly.
Early Homepage & Landing Page Explorations
NAVIGATING COMPLEXITIES WITH A STRONG-WILLED PRODUCT OWNER
Our journey started with a functional matrix approach to visually convey the balance between Spend and KPI performance. However, this proved confusing and unclear, prompting us to recognize the need for further exploration and refinement. This highlighted the intricacies of collaborating with a product owner with strong design opinions.
THE BUBBLE CHART
I championed the campaign performance bubble chart, providing a visual overview of performance relative to KPIs. A detailed campaign information table offers in-depth insights into pacing, spending, and blockers, streamlining campaign management.
The Results
The Hompage Satisfaction Score
Within a year, we launched a new homepage to resolve past dashboard issues. This redesign simplified the user experience by prioritizing aligning performance insights with the traders' focus on spending, effectively addressing their primary concerns.
“I like being able to see the underspend risk, as you can see, we have a couple new campaigns that we just recently launched and that's just something we inherently are keeping an eye on overall…”
The Gartner Report (2021)
Within 18 months we transformed our biggest cautions into our biggest strengths,
“The Trade Desk clients emphasize its ease of use. Creating campaigns and ad groups on The Trade Desk's platform is intuitive and easy to navigate.”
The Trade Desk Strengths
Ease of use, especially for targeting. The Trade Desk clients emphasize its ease of use. Creating campaigns and ad groups on The Trade Desk's platform is intuitive and easy to navigate. Users can readily onboard and activate first-party data, and create interoperable audiences by mapping input data to UID 2.0 identifiers. Data can be resolved against or enhanced with identity solutions from the company's partners, including Experian's Tapad, Drawbridge, LiveRamp, and Epsilon.
NPS Survey (Spring 2023)
A 50 pt NPS increase from Q3 2021 (NPS: 5).
Reporting Inaction Risks
Our research found that influencing behavior is most effective post-campaign, before planning future campaigns. Neglecting real-time reporting insights and reporting usability issues may lead to missed recommendation opportunities. Failure to use data-driven insights could hinder campaign effectiveness and ROI, damaging platform trust.
Gartner Report (2021-23)
The Trade Desk Cautions
Reporting flow and usability. The Trade Desk's reporting templates are customizable and granular but are not as intuitive as other parts of its platform. Although ease of use is a strength of the overall platform, feedback from The Trade Desk's customers cites report generation performance and usability as areas for improvement.
The Missed opportunities to influence
Mid & Post-Flight Campaign Reporting Objectives
Improved Clarity: Deliver clear, real-time insights on campaign progress and goal attainment for informed decision-making.
Behavior Analysis and Recommendations: Leverage data-driven insights to detect trends and suggest adjustments to future campaign strategies prior to planning, enabling more informed decision-making.
